报告信息公示
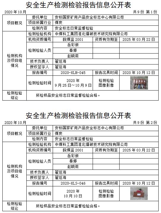
安全生产检测检验报告信息公开表(2020年10月)
发布日期:2020-11-07 浏览次数:1766




欢迎访问yl23411永利集团!
版权所有:yl23411永利(中国集团)有限公司-官方网站 备案号:皖ICP备18008482号-1
皖公网安备 34060002030010号 免责声明 技术支持: 网新科技(www.ibw.cn) 营业执照
地址:安徽省淮北市东山路150号 邮编:235000 电话:0561-3090281 传真:0561-3090826 E-mail:hboffice@cqccteg.com
