公示公告
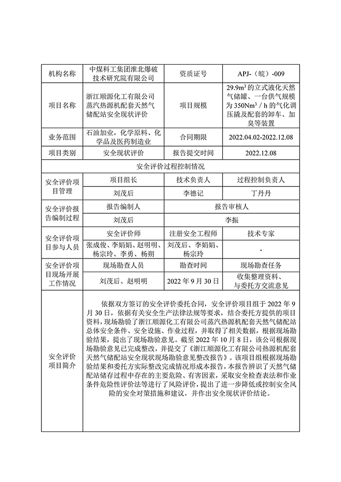
浙江顺源化工有限公司 蒸汽热源机配套天然气储配站安全现状评价
发布日期:2023-09-15 浏览次数:1386
欢迎访问yl23411永利集团!
发布日期:2023-09-15 浏览次数:1386
版权所有:yl23411永利(中国集团)有限公司-官方网站 备案号:皖ICP备18008482号-1
皖公网安备 34060002030010号 免责声明 技术支持: 网新科技(www.ibw.cn) 营业执照
地址:安徽省淮北市东山路150号 邮编:235000 电话:0561-3090281 传真:0561-3090826 E-mail:hboffice@cqccteg.com
